PCB Etching at home

I'm a Manchester-based techie who likes building systems to solve interesting problems, with interests in media and video production and sustainability.
Whilst working on a new [Tally](http://en.wikipedia.org/wiki/Tally_light "Tally") system for YSTV, I decided making a PCB for the Arduino control board was a better option than the three separate veroboards I was trying to use, which would probably only work once.
PCB etching works by applying an etch resist to a sheet of copper-clad laminate, then using an etching chemical to dissolve the copper not covered by resist, leaving the circuit behind. If tight manufacture tolerances aren't required this can be a DIY job with two main approaches. The first is to buy special [photo-etch boards](http://www.rapidonline.com/tools-equipment/photoetch-pcb-29445/ "...which can be bought from Rapid and similar"), print the circuit layout onto transparency, and use a lightbox to expose the board, with etch-resist remaining in the unexposed portions. This is potentially more accurate, but also more expensive for lightboxes and boards. The other method, which I used, is to transfer laser toner (from a laser printer) onto the copper-clad board, and the plastic-based toner will resist the etchant.
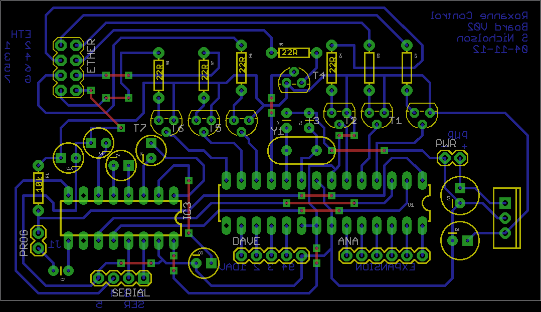
Naturally the first step was to design and layout a circuit. For this I used Eagle, with a set of design rules (setting trace and pad sizes and clearances) from http://www.ianstedman.co.uk/downloads/homepcb.dru. After bad experiences with autorouters before I routed mine by hand, taking care to minimise vias to the top layer. As etching a dual-layer PCB accurately using this method is almost impossible, the handful of traces that ran on the other layer would be point-to-point wire links (in blue on the layout).
The resulting PCB layout and schematic:

For toner-transfer to work it has to be heated to the point it melts and sticks to the board. With conventional laser paper this leaves bits of paper stuck to the circuit board, which will make the board look naff and soldering tricky. Glossy paper (such as magazine or photo paper) will break apart and come off in water, making it an ideal medium to use for the transfer. You can also buy special transfer paper, which is essentially the same thing. I used an old magazine I happened to have, but be careful not to choose anything too thin or it will jam in a printer.
By far the easiest way to transfer toner to the copper board is to iron it on, but be careful where you put the iron (as a nasty hole in my carpet will testify). Iron for quite a long time with plenty of heat (but no steam!), as if the paper is peeled off too early the etch won't work, and once its off it won't line back up. After peeling the paper off, run the board under warm water for a while and rub it gently (your fingers will do) to take of the rest of the glossy paper.
I attempted to clean up some of the traces which didn't transfer correctly with a fine-point Sharpie, but it didn't work out particularly well as the ink came off the board when I etched it.
Removing the remaining bits of paper after the transfer, and the layout transferred ready for ething

The next step is etching, but if you haven't already, trim the board to size. Fibreglass (the laminate holding the copper) is a tough substance to be prepared to blunt a conventional hacksaw, buy an expensive one, or just score it with a sharp knife and snap it (my approach).
There are a couple of etchant solutions available, but the most common is Ferric Chloride (FeCl), which can be bought in pellet form from most electronics suppliers (I got mine from Maplin).
Boring Health and Safety note: Ferric Chloride is extremely corrosive, and will attack any kind of metal, and more to the point, you. Wear eye protection and gloves, don't lick it, drink it, use it to wash yourself, feed it to your dog, you know the drill. Also, it stains clothes, so wear something you don't like. These were my preparations:

I made a hanger out of insulated wire to suspend my board in the solution (the insulation protects the metal wire) as in the photo below, and sacrificed a sponge as well to speed up the process.

The tricky bit with etching is to take the board out once all the copper is gone that you didn't want, but before the etchant has eaten away under the resist and destroyed the circuit you wanted. This bit didn't go so well for me, I think I left it in a little too long after I gave up wiping it with the sponge.

A drop of acetone (nail varnish remover) will remove the etch resist leaving a nice shiny PCB to begin soldering. In my case some repairs were needed as some of the traces weren't joined up anymore. Trying to repair with solder bridges is almost impossible, so I recommend sacrificing some resistors and laying segments of their legs across the gaps.

Above is the final result, with repairs done and most of the components populated. The board works, but it certainly isn't ideal given how long the repairs to fix broken traces took. From this experience, I would suggest if there is enough time (~1.5 months), take a look at [http://www.seeedstudio.com/depot/fusion-pcb-service-p-835.html Fusion PCB] who will produce 10 2-layer 5cmx5cm boards with change from £15. Eagle Files




